海南外国语职业学院
211 |
985 |
双一流 |
语言
海南省
高职(专科)
省重点
公办
9671
会通中外,德能双馨
0898-63297756,0898-63297715
http://www.hncfs.edu.cn/
更多 >
图片
院校首页
历年分数
历年分数
历年分数
普通类
艺术类
体育类
招生计划
院校计划
投档规则(艺术)
投档规则(体育)
招生政策
招生简章
招生资讯
探校攻略
探校攻略
探校攻略
探校攻略
探校攻略
探校攻略
院校首页
> 招生简章
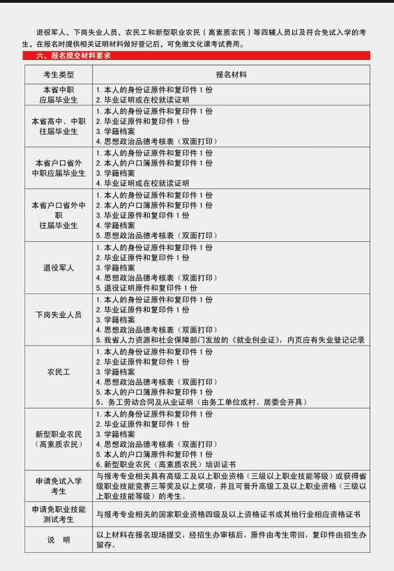
海南外国语职业学院2021年高职对口单独招生简章
2022-06-22 23:15:15 分享至:
招生简章
招生资讯
海南外国语职业学院2021年高职对口单独招生简章
2022-06-22 23:15:15